常熟市九龍馬針織機械有限公司是一家專門生產“九龍馬”及“馬城”品牌系列全自動電腦橫機、半自動電腦橫機、手搖橫機、電動門襟機、羊毛衫套口機以及相關針織機械零配件等針織機械制造商。九龍馬是一家民營獨資企業,所生產的針織機械產品 銷往國內上海、江蘇、浙江、廣東、福建等地區,遠銷至香港、東南亞、中東、中南美洲等國家和地區,得到用戶的一致好評。公司立足于先進的生產設備、精湛的工藝、嚴格的管理、完善的服務。九龍馬始終堅持至真、至誠、至信的務實企業作風,實行產銷 結合,致力于開創生產、銷售、消費三贏的新局面。
常熟九龍馬
常熟市九龍馬針織機械有限公司成立于2003年。工廠始建于1990年,其前身是常熟市九龍針織機械廠。工廠成立之初主要生產手搖橫機;1995年生產和銷售規模擴大,進行了廠房擴建,搬遷至常熟市興隆鎮,并注冊了“九龍馬”和“馬城”產品商標;2003年再次搬遷擴建廠房,公司更名為“常熟市九龍馬針織機械有限公司”。從2000年開始,公司生產半自動橫機,2003年研發和生產出電腦織領機;2004年,隨著羊毛衫行業設備的轉型,公司開始致力于研發全電腦橫機并將其全面推向市場。近年來,我公司主導產品“九龍馬”牌多功能電腦橫編機連續多年獲評“質量信用產品”、 “江蘇名牌產品”、“蘇州名牌產品”等稱號。
常熟市九龍馬針織機械有限公司是一家專門生產“九龍馬”及“馬城”品牌系列全自動電腦橫機、半自動電腦橫機、手搖橫機、電動門襟機、羊毛衫套口機以及相關針織機械零配件等專業針織機械制造商。
本公司位于上海之郊、長江之濱的中國歷史文化名城-
產品名稱:
JLH-152C針織橫機
產品簡介:
針板、導軌表面經特殊處理,抗撞性、抗蝕性特強
新穎的機頭設計,靈活輕便的操作裝置,優良的制造精度
三角采用合金鋼精工制造,電腦控制機械加工零件標準統一,耐磨性極佳
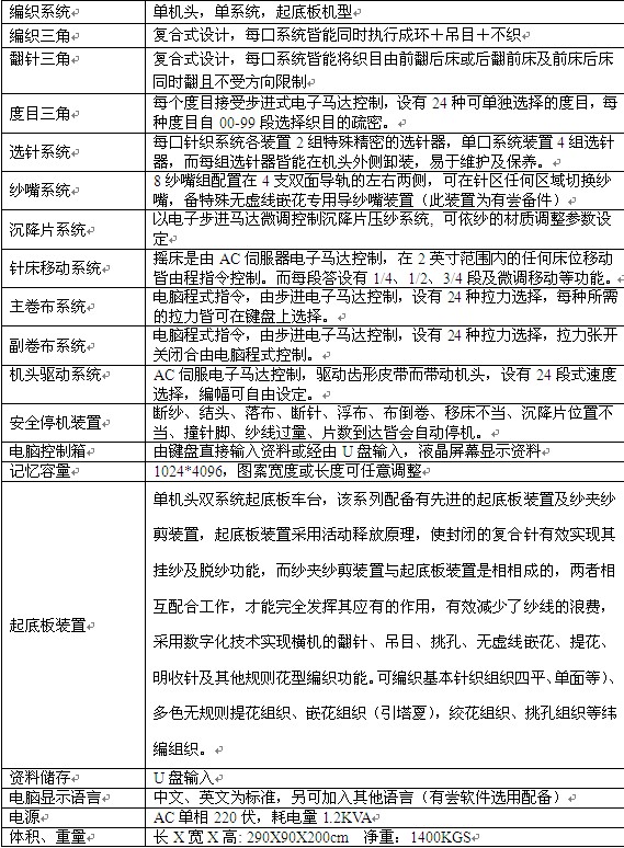
產品參數:



產品名稱:
JLH-152S針織橫機
產品簡介:
針板、導軌表面經特殊處理,抗撞性、抗蝕性特強
新穎的機頭設計,靈活輕便的操作裝置,優良的制造精度
三角采用合金鋼精工制造,電腦控制機械加工零件標準統一,耐磨性極佳


