- [新聞]-->臺達:世界第一大開關電源供應商
- [新聞]-->中達電通榮獲2011年電源行業“十大知名企業品牌”稱號
- [新聞]-->中達電通:賦予自動化整體解決方案“靈性”
- [產品]-->臺達中型PLC AH500
- [產品]-->ECMA系列 標準型交流伺服電機
- [產品]-->ASDA-M系列 三軸運動控制型
產品推薦
產品分類
聯系方式
- 聯系人:何小姐
- 郵 箱:recruiting@delta.com.cn
- 地 址:上海浦東新區曹路鎮工業小區民夏路238號
- 手 機:021-58639595
- 電 話:021-58635678
- 傳 真:021-58630003
- 網 址:http://www.deltagreentech.com.cn/sc/
基于臺達自動化技術的建筑供熱系統
發布時間:2011-03-29
摘 要:本文在討論PLC技術的建筑恒壓供水系統設計的過程中,論述了變頻恒壓供水系統設計原理,較詳細地分析一拖多變頻供水工程實際問題,給出了基于臺達PLC的恒壓供水主控電氣設計。
關鍵詞:建筑恒壓供水 PLC 觸摸屏
1 引言
系統用于酒店,小區高層供采暖/生活熱水。系統采用循環控制自動調節,保證恒定溫度和壓力。系統根據室外溫度和設定的供水溫度循環控制供熱流量,根據管道回水壓力波動,控制供水泵組中單臺電機的轉速或多臺電機的投入及退出,使管網主干出口端壓力始終保持恒定.以滿足用戶對高性能、高質量供水的要求,并使整個系統始終保持在高效節能的最佳運行狀態。
2 基于PLC技術的恒壓供水系統設計
1.1供熱機組自動控制技術要求
(1)供熱機組自動顯示功能:一次供水流量,壓力和溫度;一次回水壓力和溫度;二次供水壓力和溫度;二次回水壓力和溫度;水箱水位;循環泵,補水泵故障警報;二次供水壓力和溫度過高和過低報警;二次回水壓力和溫度過高和過低報警;水箱水位過高和過低報警。
(2)供熱機組自動控制功能。根據二次供水溫度和室外補償溫度調節,一次供水流量達到二次供水溫度恒定;停電自動關閉一次供水;二次回水恒壓運行;自動上水;系統設備發生過壓,過溫,欠壓,過流。超載,過熱,短路等故障可遠程報警。
1.2生活熱水機組自動控制
(1)運行功能。自動變頻:用于水泵正常供水的工作狀態;手動變頻:用于系統調試,手動控制變頻;手動工頻:自動控制失靈。切換到手動,工頻控制水泵;故障報警:系統設備發生過壓,過溫,欠壓,過流。超載,過熱,短路等故障可報警;顯示:數碼顯示器可顯示頻率,壓力,電流,電壓等數字信號。變頻運行定時切換:當一臺水泵連續運行達到一定時間,自動變頻啟動另一臺水泵,前一臺水泵自動停機,保障每臺水泵的磨損系數。如果系統主泵數大于2臺,則此過程依次輪換。切換泵時候需要一定的延時,保證電氣安全,防止電流沖擊。
(2)恒壓供水控制。循環方式控制水泵恒壓運行;變頻,工頻自動轉換:系統用水量
超過水泵的額定供水量時,水泵自動轉為工頻運行,同時自動變頻啟動另一臺水泵運行,共同向系統供水。若用水量又趨于下降到單臺水泵的額定供水量時,原工頻運行的水泵停止工作,變頻工作的水泵在新的頻率下單獨向系統供水。如果系統主泵數小于2臺,則此過程依次輪換。當變頻器控制的電機滿足不了設定流量要求,此時變頻器輸出頻率逐漸上升,直到工作在設定的上限頻率,如壓力仍達不到設定值,由可編程控制器,通過PID運算得到輸出量給發出速度控制指令。如系統用水量超過水泵的額定供水量時,水泵自動轉為工頻運行,同時自動變頻啟動另一臺水泵運行,共同向系統供水。若用水量又趨于下降到單臺水泵的額定供水量時,原工頻運行的水泵停止工作,變頻工作的水泵在新的頻率下單獨向系統供水。如果系統主泵數小于2臺,則此過程依次輪換。
供水系統結構參見圖1。二次供水溫度PID控制比例閥的開口(熱水流量閥)回饋二次溫度。二次回水壓力,控制回水壓力(變頻器)回饋回水壓力。

圖1 生活熱水系統結構
(3)系統特點。自動化控制避免用水高峰壓力不足,用水量少時恒壓防止管網壓力過高爆管,實現無人看守;可以利用變頻技術顯著節約電能,節能量通常在10-40%。從單臺水泵的節能來看,流量越小,節能量越大;安全衛生。系統實行循環供水后,用戶的水全部由管道直接供給,取消了水塔、天面水池、氣壓罐等設施,避免了用水的“二次污染”,取消了水池定期清理的工作。
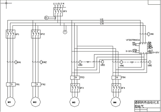
2系統電氣設計
主控制器選用PLC,自動化程度高,簡化了線路。開關量(包括啟動停止按紐,限位,故障,頻率檢測等)輸入24點;輸出10點;模擬量檢測11路(壓力.溫度,水位);模擬量輸出2路.分別控制變頻器和比例閥,控制系統壓力和流量。主控制電路如圖2所示。
2.1 PLC控制電路設計
(1)配置設計。根據系統控制需求分析, 電氣系統配置如圖3所示。
(2)CPU單元設計。PLC選取臺達CPU單元DVP48EH:24 IN/24 OUT,CPU單元控制電路如圖4所示。
(3)擴展單元設計。1個4通道AD輸入2通道AO輸出模擬量擴展單元06XA-H,2個4通道AD模擬量擴展單元04AD-H ,模擬量控制電路如圖5所示。

圖2主控制電路

圖3 電氣系統配置

圖4 CPU單元控制電路

圖5模擬量控制電路
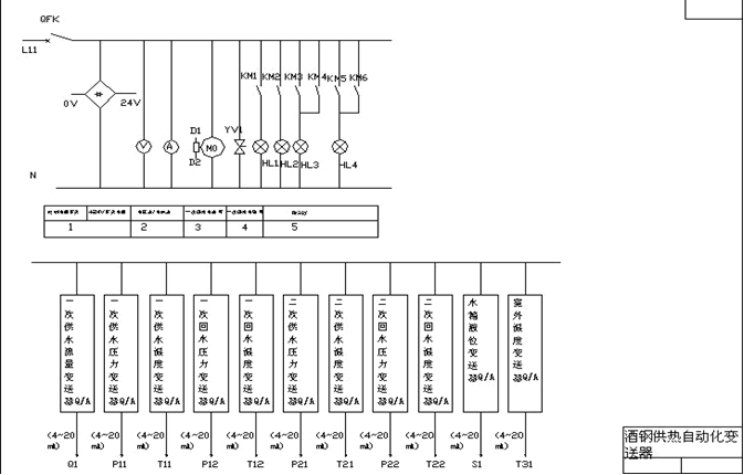
2.2 人機界面設計
人機界面選取臺達7.5”彩色觸摸屏。人機界面(HMI)可顯示工藝流程、工藝參數和設備狀態,HMI圖形接口友好,只需直接對圖示進行手動點觸操作,因此操作簡便靈活。
具體畫面規劃如下:
(1)開機畫面說明:系統上電后,在人機界面上顯示如圖6所示畫面,按畫面提示進入各個子畫面界面。

圖6 開機畫面
(2)參數設定畫面說明。可以設定二次供水溫度,3位加一位小數;二次供水壓力,1位加2位小數,單位MPA;同時可以設置溫度和壓力的高限和低限。
(3)控制畫面說明。1#循環泵啟動和停止,2#循環泵啟動和停止;手動變頻可以直接設速度,同時也可以用增加按鈕和減小按鈕來手動調節速度;校表功能可以調節各種表的系數;PID參數可以來調節系統的PID參數比例/積分/微分,積分飽和限制等。
其它畫面包括:當前警報;歷史警報;歷史趨勢;系統數據說明(圖7)等。

圖7系統數據說明
3 結束語
系統均采用臺達系列自動化技術控制,操作方便簡單,實時檢測,多種保護.該系統主要應用在設備檔次及自動化要求比較高、智慧化比較高供水場合,系統運行穩定可靠,是傳統控制系統的最佳替代產品,代表未來恒壓供水發展方向。






